中商情报网讯:最新数据显示:3月15日全国白条鸡平均价格为16.82元/公斤。其中,白条鸡价格最高的市场是深圳市福田农产品批发市场,当日价格为28.00元/公斤,环比持平。白条鸡价格最低的市场是苏州市南环桥市场发展股份有限公司,当日价格为
中商情报网讯:最新数据显示:3月15日全国白条猪平均价格为17.20元/公斤。其中,白条猪价格最高的市场是贵阳地利农产品物流园有限公司,当日价格为25.00元/公斤,环比上涨4.17%。白条猪价格最低的是西宁鑫源屠宰肉食品加工有限公司,当
中商情报网讯:最新数据显示:3月15日,全国粳米当日均价为5.17元/公斤,籼米当日均价4.74元/公斤。其中,粳米价格最高的西宁仁杰粮油批发市场有限公司,当日价格为7.40元/公斤,环比持平。籼米价格最高的市场是天津金元宝滨海农产品交易
中商情报网讯:2026年2月,全国二手车市场交易量130.10万辆,环比下降24.76%,同比下降6.49%,交易金额为844.01亿元。2026年1-2月,二手车累计交易量303.02万辆,同比增长6.23%,与同期相比增加了17.77
中商情报网讯:截至2025年12月,5G基站总数达483.8万个,占移动基站总数的37.6%,较2024年12月提升4个百分点。 数据来源:CNNIC、中商产业研究院整理 光缆线路总长度 截至2025年12月,我国光缆线路总长度达74
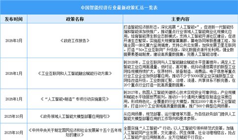
中商情报网讯:智能经济是以人工智能为核心驱动力,以5G、云计算、大数据、物联网、边缘计算、区块链、混合现实、量子计算等新一代信息技术为支撑,通过人、机、物全域互联与深度协同,实现经济活动的智能化、网络化和自进化的一种新型经济形态。 人工智
中商情报网讯:智能经济是以人工智能为核心驱动力,以5G、云计算、大数据、物联网、边缘计算、区块链、混合现实、量子计算等新一代信息技术为支撑,通过人、机、物全域互联与深度协同,实现经济活动的智能化、网络化和自进化的一种新型经济形态。2026
中商情报网讯:2026年1月全球动力电池装机量达68.6GWh,同比增长15.3%。中国位居榜首,动力电池装机量40.89GWh,市占率59.6%。美国、德国位居第二和第三,动力电池装机量分别为5.91GWh、3.10GWh,市占率分别为
中商情报网讯:截至2025年12月,5G基站总数达483.8万个,占移动基站总数的37.6%,较2024年12月提升4个百分点。 数据来源:CNNIC、中商产业研究院整理 互联网宽带接入端口数量 截至2025年12月,我国互联网宽带接
中商情报网讯:截至2025年12月,我国IPv6地址数量为70215块/32。对全球23个重点公共递归服务的IPv6支持情况进行采集分析,有14个递归服务提供IPv6公共递归服务,约占60.9%。 数据来源:CNNIC、中商产业研究院
(免长途费)