中商情报网讯:2月份,一线城市二手房房价同比下降7.6%,降幅与上月相同。其中,北京、上海、广州和深圳分别下降8.4%、6.2%、8.5%和7.1%。二线城市二手房房价同比下降6.2%,降幅与上月相同。三线城市二手房房价同比下降6.3%,
中商情报网讯:2月份,新房房价同比下降2.2%,降幅比上月扩大0.1个百分点。其中,上海上涨4.2%,北京、广州和深圳分别下降2.3%、5.1%和5.5%。二、三线城市新建商品住宅销售价格同比分别下降3.1%和4.0%,降幅分别扩大0.2
中商情报网讯:1—2月份,全国生产供给增长加快,市场需求稳中有升,就业物价总体稳定,新质生产力成长壮大,经济运行起步有力,实现良好开局。 一、工业生产加快,装备制造业和高技术制造业增势较好 1—2月份,全国规模以上工业增加
中商情报网讯:1—2月份,全国固定资产投资(不含农户)52721亿元,同比增长1.8%(按可比口径计算)。其中,民间固定资产投资同比下降2.6%。从环比看,2月份固定资产投资(不含农户)增长0.39%。 数据来源:中商产业研究院数据库
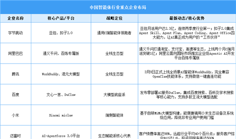
中商情报网讯:AI智能体作为连接大模型能力与产业应用的核心载体,正经历从技术概念到商业价值的爆发式增长,成为驱动全球人工智能产业发展的新引擎。中商产业研究院发布的《2026-2031年中国智能体(AI Agent)市场调研分析及投资前景研
中商情报网讯:企业级AI智能体解决方案是指以大语言模型和多智能体体系为核心,面向企业内部运营、管理与决策环节,提供可理解、可执行、可协作的智能任务代理服务的系统化方案。中商产业研究院发布的《2026-2031年中国智能体(AI Agent
中商情报网讯:在AI技术的演进进程中,数字人智能体已成为当前商业化程度最高、落地较为成熟的技术形态之一。中商产业研究院发布的《2026-2031年中国智能体(AI Agent)市场调研分析及投资前景研究预测报告》显示,中国数字人智能体行业
中商情报网讯:1-2月,全国规上汽车制造业增加值同比增长3.4%,增速有所放缓。 数据来源:中商产业研究院数据库 1-2月,全国汽车制造业固定资产投资同比增长2.6%,增速有所放缓。 数据来源:中商产业研究院数据库 2026年2月,汽
中商情报网讯:1—2月份,规模以上工业增加值同比实际增长6.3%(增加值增速均为扣除价格因素的实际增长率)。从环比看,2月份,规模以上工业增加值比上月增长0.83%。 数据来源:中商产业研究院数据库 分三大门类看,1—2月份,采矿业增加
中商情报网讯:据中商产业研究院数据库显示,2026年1-2月中国汽车(包括底盘)出口量153.2万辆,同比增长57.9%;1-2月中国汽车(包括底盘)出口量153.2万辆,同比增长57.9%。 数据来源:中商产业研究院数据库 从金额方
(免长途费)