时间:02-19 09:18
时间:02-19 09:16
时间:02-19 09:11
时间:02-15 11:21
中商情报网讯:网络设备是指在数据通信网络中,用于连接、传输、管理、放大或转换网络信号的硬件设备,网络设备主要产品包括交换机、路由器、无线接入点等。
数据中心是推动交换机市场增长的核心驱动力,尤其是AI算力需求的爆发式增长,使得高速率、低延迟的交换机需求激增。中商产业研究院发布的《2025-2030全球与中国网络通信设备市场现状及未来发展趋势》显示,中国交换机市场规模从2021年的358亿元增长至2024年的447亿元,年均复合增长率达7.7%,2025年中国交换机市场规模约为496亿元。中商产业研究院分析师预测,2026年中国交换机市场规模将达到546亿元。

数据来源:中商产业研究院整理
中商产业研究院发布的《2025-2030全球与中国网络通信设备市场现状及未来发展趋势》显示,2024年中国路由器市场规模为221亿元,较上年减少16.9%,2025年市场规模约为248亿元。中商产业研究院分析师预测,2026年中国路由器市场规模将达到267亿元。

数据来源:中商产业研究院整理
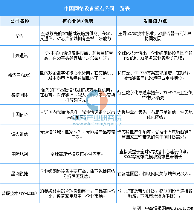
华为与中兴通讯作为综合龙头,主导运营商市场并提供全栈解决方案;新华三(紫光股份)与锐捷网络是企业网市场的主力,在交换机、路由器领域份额领先;此外,市场还包括以中际旭创为代表的光模块龙头,以及普联技术(TP-LINK)等消费级主导厂商。当前,AI算力需求与网络技术向高速率升级是驱动行业发展的关键因素。

资料来源:中商产业研究院整理
更多资料请参考中商产业研究院发布的《2025-2030年中国网络设备行业市场调研及发展趋势预测报告》,同时中商产业研究院还提供产业大数据、产业情报、行业研究报告、行业白皮书、行业地位证明、可行性研究报告、产业规划、产业链招商图谱、产业招商指引、产业链招商考察&推介会、“十五五”规划等咨询服务。
时间:02-19 09:18
时间:02-19 09:16
时间:02-19 09:11
时间:02-15 11:21